在经历了长达近一个月的煎熬后,微软终于确认并修复了一个严重影响 经典版 Outlook (Classic Outlook) 用户的顽固错误。该故障导致大量用户无法同步 Gmail 和 雅虎 邮箱,即使重置密码也无济于事。

故障回顾:长达一个月的“同步地狱”
自 2026 年 2 月 26 日 起,许多在经典版 Outlook 客户端中添加 Gmail 或 Yahoo 账户的用户遭遇了严重的同步中断。
- 典型症状:
- 收件箱停止更新,新邮件无法下载。
- 弹出令人困惑的错误提示:“任务‘正在同步 [email protected] 的订阅文件夹’报告错误:Outlook 无法同步 [email protected] 的订阅文件夹。”
“发送/接收报告错误”、“检查新邮件报告错误”。 - 无效操作:即使用户在网页端重置了邮箱密码,Outlook 往往也不会弹出重新登录的提示,导致问题陷入死循环。

官方确认:根源在于 Microsoft 365 服务
微软在最新的支持文章中承认,这一故障并非 Outlook 客户端本身的代码错误,而是由 Microsoft 365 后端服务 中的一个问题引发的。
- 修复时间:微软表示该服务端问题已于 3 月 20 日 得到解决。
- 为何还没恢复?:微软解释称,由于 OAuth 认证令牌 的缓存机制,即使后端已修复,客户端可能仍持有旧的、无效的令牌。
- 自然恢复:通常情况下,这些令牌会在 约 1 小时 后自动过期。一旦过期,Outlook 会自动检测到并弹出窗口要求用户重新登录,登录后同步即可恢复正常。

解决方案:等待或手动“硬核”修复
对于受影响的用戶,微软提供了两种解决路径:
方案 A:耐心等待(推荐大多数用户)
既然服务端已修复,最简单的办法是等待。
- 操作:保持 Outlook 开启,等待 1 小时左右。
- 结果:OAuth 令牌自动失效 -> 弹出登录框 -> 输入密码 -> 同步恢复。
- 适用人群:不熟悉注册表操作、不想冒险修改系统设置的用户。毕竟已经等了一个月,再多等一小时或许是可以接受的。
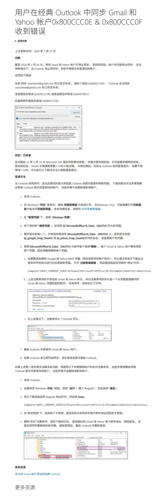
方案 B:手动清除令牌(高级用户)
如果你不想等待,微软提供了一套复杂且风险较高的注册表修改方案来强制清除缓存的凭据。
- 警告:修改注册表有风险,操作不当可能导致系统不稳定。
- 核心步骤(简化版):
- 关闭所有 Office 应用。
- 打开
regedit(注册表编辑器)。 - 导航至特定的 Outlook 和 Microsoft Office 键值路径(涉及
Identity和TokenBroker相关项)。 - 删除特定的缓存子键以强制重置认证状态。
- 重启 Outlook 并重新登录。
- 建议:除非你非常精通 Windows 注册表操作,否则强烈建议采用方案 A。
经典版 Outlook 仍未被抛弃
此次修复传递了一个重要信号:尽管微软大力推广“新版 Outlook (New Outlook)”,并为其引入了闪电搜索等新功能,但公司并未完全放弃拥有庞大用户基数的经典版 Outlook。
对于依赖 IMAP/POP3 协议连接 Gmail、Yahoo 等非 Exchange 邮箱的企业和个人用户来说,这次迟来的修复无疑是一颗定心丸。











评论